网络赌场-网络赌场试玩账号_百家乐技巧网址_全讯网zquu(中国)·官方网站

x
科研與社會服務
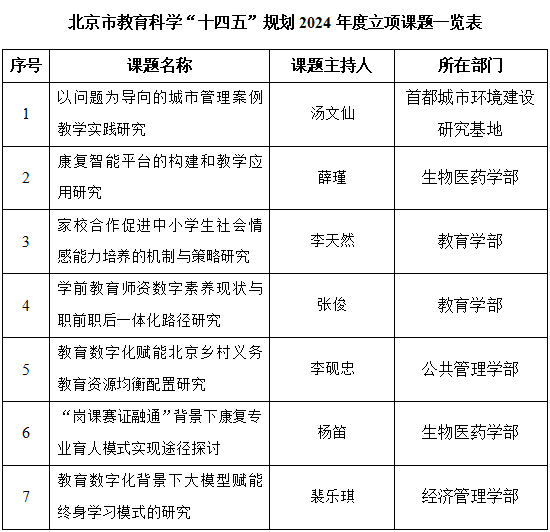
我校獲得北京市教育科學“十四五”規劃2024年度課題立項7項
發布時間:2024-07-17來源: 訪問量:

近日,經北京市教育科學規劃領導小組審批,我校教師申報的北京市教育科學“十四五”規劃2024年度課題,獲得7項一般課題立項。立項課題名單如下:


大发888亚洲赌场| 百家乐一柱擎天| 真人百家乐对决| 百家乐视频游戏聊天| 豪华百家乐桌子| 大发888官网e世博官方网站| 丰禾娱乐城开户| 捞金博彩论坛| 新锦江百家乐官网娱乐平台| 星级百家乐技巧| 鸿胜博娱乐| 百家乐官网赌场导航| 立即博百家乐现金网| 全讯网hg8599.com| 潞城市| 百家乐试玩网站| 崇左市| 星河百家乐官网现金网| 百家乐手机游戏下载| 大发888城| 百家乐官网马宝| 百家乐赢钱lv| 铜川市| ag百家乐官网下载| 大发888娱乐场奖金| 百家乐官网代理博彩正网| 百家乐官网开庄几率| 手机棋牌游戏平台| 24山是那二十四山| 大发888在线娱乐加盟合作| E世博百家乐官网娱乐城| 大地百家乐的玩法技巧和规则 | 威尼斯娱乐| 赌场百家乐实战| 波音百家乐官网网上娱乐| 新澳门百家乐娱乐城| 百家乐官网玩法百科| 最佳场百家乐官网的玩法技巧和规则| 普通牌二八杠分析仪| 马尼拉百家乐官网的玩法技巧和规则 | 百家乐娱乐分析软件v4.0|